თავი 1.3: საბაზისო ინფორმაცია მასწავლებლებისთვის
Living Democracy » Textbooks » მონაწილეობა დემოკრატიულ საზოგადოებაში » ნაწილი 1: მონაწილეობა საზოგადოებაში » თავი 1: ინდივიდუალობა » თავი 1.3: საბაზისო ინფორმაცია მასწავლებლებისთვისინდივიდუალობის კონსტრუქტივისტული ცნება
ინდივიდუალობის ცნებასთან კავშირში კონსტრუქტივიზმი გულისხმობს, რომ ჩვენ საკუთარ ინდივიდუალობას ჩვენ თავად ვაყალიბებთ ჩვენს მიერ მიღებული გადაწყვეტილებებისა და გაკეთებული არჩევანის საშუალებით. კონსტრუქტივიზმი ხაზს უსვამს პიროვნების აქტიურ როლს და სწავლის ელემენტების მნიშვნელობას. ცხოვრების მანძილზე ჩვენ ვუშვებთ შეცდომებს, გვიან ვაცნობიერებთ არასწორ არჩევანს. ჩვენ შეგვიძლია ზოგიერთი არჩევანის შეცვლა (დეკონსტრუირება) და მათი გამოსწორება, მაგრამ ზოგიერთი არჩევანი შეუქცევადია. დროს, სხვა რომ არაფერი, უკან ვეღარ დავაბრუნებთ. კონსტრუქტივიზმი არჩევანის გაკეთების დინამიკას აკავშირებს შედეგთან, ჩვენს ინდივიდუალობასთან, რომელიც გარკვეულწილად სტატიკური და სტაბილური ყალიბდება.

სახელმძღვანელოს მოცემულ თავში ყურადღება გამახვილებულია იმ აქტიურ როლზე, რომელსაც ჩვენ, ჩვენდათავად ვასრულებთ ჩვენი ინდივიდუალობის ჩამოყალიბებაში – და ერთმანეთის ინდივიდუალობის ჩამოყალიბებაში, სადაც ჩვენი როლი უფრო პასიურია. რა თქმა უნდა, ინდივიდუალობის ჩამოყალიბება გაცილებით უფრო რთული პროცესია და დამოკიდებულია ბევრ სხვა ფაქტორზე (ცვლადებზე), რომელიც განსაზღვრავს ან ზღუდავს ჩვენი საკუთარი ცხოვრებისა და ინდივიდუალობის ჩამოყალიბების შესაძლებლობებს. ამ ფაქტორებში იგულისხმება წარმოშობა, საზოგადოებრივი ფენა, სქესი, ეკონომიკური და კულტურული პირობები და ბუნებრივი გარემო.
არსებობს ორი ფაქტორი, რის გამოც ამ თავში, არჩევანით განპირობებული ინდივიდუალობის ჩამოყალიბებისადმი კონსტრუქტივისტულ მიდგომაზეა გამახვილებული ყურადღება. პირველი, ეს მიდგომა ინდივიდუალობას უკავშირებს ადამიანის უფლებებს. არჩევანის გაკეთება გულისხმობს მოქმედების თავისუფლებას. მეორე, მოსწავლეებისათვის ეს მიდგომა ყველაზე ადვილად აღსაქმელი და გასაგებია, ვინაიდან იგი ესადაგება მათ საკუთარ გამოცდილებას და იმ კითხვებს სცემს პასუხს, რომელსაც ისინი საკუთარ თავს უსვამენ.
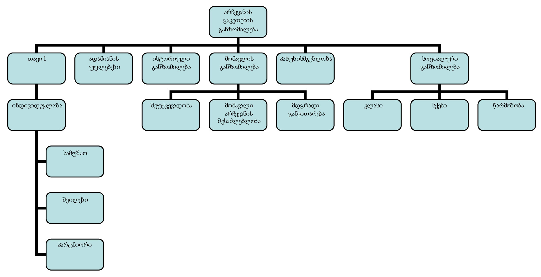
არა მარტო ინდივიდუალობის ცნებაა გაცილებით უფრო რთული და კომპლექსური, ვიდრე მოცემული სახელმძღვანელო აღწერს მას, არამედ თვითონ არჩევანის ცნებაც. ზემოთ მოცემულ დიაგრამაზე ნაჩვენებია სახელმძღვანელოს ამ თავში გამოყენებული დიდაქტიკური მიდგომა: მოსწავლეები აანალიზებენ კავშირს ორ რთულ, კომპლექსურ ცნებას შორის, მაგრამ არ ხდება ამ ცნებათაგან არც ერთის სრული ანალიზი.
- განათლება დემოკრატიისათვის (I)
- შესავალი
- ნაწილი 1 - ცნებები: დემოკრატია და ადამიანის უფლებები
- თავი1 - რას აღნიშნავს ცნებები
- თავი 2 - მოქალაქეობის დინამიკური ცნების განმარტება11
- თავი 3 - განათლება დემოკრატიისა და ადამიანის უფლებათა დაცვისათვის
- 1. სწავლება დემოკრატიული მოქალაქეობისა და ადამიანის უფლებათა შესახებ - მისი სამი განზომილება
- 1.1 დემოკრატიული მოქალაქეობისა და ადამიანის უფლებათა შესახებ სწავლების შემეცნებითი განზომილება: დემოკრატიისა და ადამიანის უფლებათა „შესახებ“ სწავლა
- 1.2 დემოკრატიული მოქალაქეობისა და ადამიანის უფლებათა შესახებ სწავლების მონაწილეობითი განზომილება: დემოკრატიისა და ადამიანის უფლებათა დაცვის „მიზნით“ სწავლა
- 1.3 დემოკრატიული მოქალაქეობისა და ადამიანის უფლებათა შესახებ სწავლების კულტურული განზომილება: დემოკრატიისა და ადამიანის უფლებათა დაცვის „საშუალებით“ სწავლა
- 2. ადამიანის უფლებათა სწავლება და მისი კავშირი დემოკრატიული მოქალაქეობის შესახებ განათლებასთან13
- 3. დემოკრატიული მოქალაქეობისა და ადამიანის უფლებათა შესახებ სწავლების კომპეტენციები
- 3.1 „მე ვისურვებდი, ჩემს მოსწავლეებს შეეძლოთ“
- 3.2 კომპეტენციები - ზოგადი განმარტება
- 3.3 როგორ შეუძლია მასწავლებელს, აღმოაჩინოს, რა კომპეტენციებს ფლობენ მისი მოსწავლეები? კომპეტენციები და მათი გამოვლენა
- 3.4 მოსწავლეთა კომპეტენციები დემოკრატიული მოქალაქეობისა და ადამიანის უფლებათა შესახებ სწავლების სფეროში - მოდელი
- 3.5 მასწავლებელთა კომპეტენციები დემოკრატიული მოქალაქეობისა და ადამიანის უფლებათა შესახებ სწავლების სფეროში
- 4. „ჩვენ ვქმნით მსოფლიოს ჩვენს გონებაში“: კონსტრუქტივისტული მიდგომა დემოკრატიული მოქალაქეობისა და ადამიანის უფლებათა შესახებ სწავლებისადმი16
- 5. დემოკრატიული მოქალაქეობისა და ადამიანის უფლებათა შესახებ სწავლებაში ჩართულ მასწავლებელთა პროფესიული ეთიკა: სამი პრინციპი
- 6. დემოკრატიული მოქალაქეობისა და ადამიანის უფლებათა შესახებ სწავლების ძირითადი ცნებები
- 7. მეთოდი, რომელიც შეიცავს გზავნილს: ამოცანაზე ორიენტირებული სწავლა დემოკრატიული მოქალაქეობისა და ადამიანის უფლებათა შესახებ სწავლებაში
- 7.1 მოქალაქეობის შესახებ ტრადიციული განათლების ხარვეზები
- 7.2 განათლება დემოკრატიისა და ადამიანთა უფლებების დაცვის საშუალებითა და დემოკრატიისა და ადამიანის უფლებათა დაცვისათვის საჭიროებს აქტიურ სწავლას
- 7.3 ამოცანები - მასწავლებლის ხელთ არსებული ინსტრუმენტი, აქტიური სწავლის ხელშეწყობისათვის
- 7.4 ამოცანაზე ორიენტირებული სწავლა არის პრობლემაზე ორიენტირებული სწავლა
- 7.5 მასწავლებლის როლი ამოცანაზე ორიენტირებული სწავლის ეტაპებზე
- 7.6 აქტიური სწავლა მოითხოვს შეჯამებას
- 8. ადამიანის უფლებებზე დაფუძნებული მიდგომა სასკოლო განათლებისადმი 23
- თავი 4 - სწავლება დემოკრატიული მოქალაქეობისა და ადამიანის უფლებათა შესახებ - ევროპის საბჭოს მიდგომის ჩამოყალიბების მოკლე ისტორია26
- 1. საფუძველი
- 2. დემოკრატიული მოქალაქეობისა და ადამიანის უფლებათა შესახებ სწავლების პროექტის შედეგები
- 3. პრაქტიკული ინსტრუმენტები
- 3.1 დემოკრატიული მოქალაქეობისა და ადამიანის უფლებათა შესახებ სწავლების ინსტრუმენტთა ნაკრები
- 3.2 სწავლება დემოკრატიული მოქალაქეობისა და ადამიანის უფლებათა შესახებ - წიგნები I –VI; დემოკრატიული მოქალაქეობისა და ადამიანის უფლებათა შესახებ სწავლება ზოგადსაგანმანათლებლო სკოლებში - სწავლების პროცესის თანამიმდევრობა, ცნებები, მეთოდები და მოდელები
- ნაწილი 2 - დემოკრატიისა და ადამიანის უფლებების სწავლება
- თავი 1 - სწავლებისა და სწავლის პირობები
- 1. წინასიტყვაობა
- 2. სწავლებისა და სწავლის პირობებთან დაკავშირებული ამოცანა და ძირითადი კითხვები
- 2 - სამუშაო ფურცელი 1: როგორ გამოვიყენოთ მოსწავლეების უნარები და ცოდნა
- 2 - სამუშაო ფურცელი 2: როგორ გამოვიყენოთ ჩვენი პროფესიული უნარები და ცოდნა
- 2 - სამუშაო ფურცელი 3: სწავლებისა და სწავლის ზოგადი პირობების გამოყენება
- 2 - სამუშაო ფურცელი 4: როგორია ჩემი ძირითადი დამოკიდებულება მოსწავლეების მიმართ?
- 2 - სამუშაო ფურცელი 5: დისციპლინისა და წესრიგის განხილვა დემოკრატიული თვალსაზრისით
- 2 - სამუშაო ფურცელი 6: მასწავლებლის როლის გააზრება დემოკრატიული თვალსაზრისით
- 2 - სამუშაო ფურცელი 7: როგორ შევქმნათ დემოკრატიული ატმოსფერო კლასში
- 2 - სამუშაო ფურცელი 8: სკოლის, როგორც დემოკრატიული საზოგადოების განვითარების გზები
- თავი 2 - მიზნების დასახვა და მასალების შერჩევა
- 1. წინასიტყვაობა
- 2. მიზნების დასახვასა და მასალების შერჩევასთან დაკავშირებული ამოცანა და ძირითადი კითხვები
- 2.1 ამოცანა
- 2.2 ძირითადი კითხვები
- 2 - სამუშაო ფურცელი 1: მოსწავლეთა კომპეტენციები დემოკრატიული მოქალაქეობისა და ადამიანის უფლებათა შესახებ სწავლების სფეროში
- 2 - სამუშაო ფურცელი 2: დემოკრატიული მოქალაქეობისა და ადამიანის უფლებათა შესახებ სწავლებისათვის საჭირო მასალათა ორი კატეგორია
- 2 - სამუშაო ფურცელი 3: დემოკრატიული მოქალაქეობისა და ადამიანის უფლებათა შესახებ სწავლებისათვის საჭირო მასალის შერჩევა და გამოყენება
- თავი 3 - ვეცნობით პოლიტიკას
- 1. წინასიტყვაობა: რა უნდა ისწავლოს მოსწავლემ?
- 2. პოლიტიკის გაცნობასთან დაკავშირებული ამოცანა და ძირითადი კითხვები
- 2.1 მასწავლებელთა ამოცანა დემოკრატიული მოქალაქეობისა და ადამიანის უფლებათა შესახებ სწავლებისას
- 2.2 ძირითადი კითხვები
- 2 - სამუშაო ფურცელი 1: როგორ შემოვიტანო პოლიტიკა დემოკრატიული მოქალაქეობისა და ადამიანის უფლებათა შესახებ სწავლების გაკვეთილებზე?
- 2 - სამუშაო ფურცელი 2: როგორ ჩავერთო მოსწავლეების მიერ პოლიტიკური საკითხების განხილვის პროცესში?
- თავი 4 - სწავლის პროცესის წარმართვა და სწავლების ფორმების შერჩევა
- 1. წინასიტყვაობა
- 2. სწავლის პროცესის წარმართვასა და სწავლების ფორმების შერჩევასთან დაკავშირებული ამოცანა და ძირითადი კითხვები
- 2.1 ამოცანა
- 2.2 ძირითადი კითხვები
- 2 - სამუშაო ფურცელი 1: სწავლის პროცესის სამი ეტაპი
- 2 - სამუშაო ფურცელი 2: რატომ არ არის საკმარისი მხოლოდ სწავლება, ანუ „სწავლება ≠ სწავლა“ და „სწავლა ≠ რეალურ ცხოვრებაში გამოყენება“
- 2 - ფურცელი 3: სწავლებისა და სწავლის ადეკვატური ფორმების შერჩევა
- 2 - სამუშაო ფურცელი 4: სწავლებისა და სწავლის ხუთი ძირითადი ფორმა
- თავი 5 - მოსწავლეების, მასწავლებლებისა და სკოლების შეფასება
- 1. წინასიტყვაობა
- 2. მოსწავლეების, მასწავლებლებისა და სკოლების შეფასებასთან დაკავშირებული ამოცანა და ძირითადი კითხვები
- 2.1 ამოცანა
- 2.2 ძირითადი კითხვები
- 2 - სამუშაო ფურცელი 1: შეფასების სხვადასხვა განზომილება
- 2 - სამუშაო ფურცელი 2: შეფასების პერსპექტივები
- 2 - სამუშაო ფურცელი 3: შეფასების პერსპექტივები და ფორმები
- 2 - სამუშაო ფურცელი 4: შეფასების სტანდარტები
- 2 - სამუშაო ფურცელი 5: მოსწავლეების შეფასება - შეფასების გავლენა თვითაღქმაზე
- 2 - სამუშაო ფურცელი 6: საკონტროლო კითხვარი „როგორ ვაფასებ ჩემს მოსწავლეებს“
- 2 - სამუშაო ფურცელი 7: მასწავლებელთა შეფასება
- 2 - სამუშაო ფურცელი 8: მასწავლებელთა თვითშეფასება
- 2 - სამუშაო ფურცელი 9: ჟურნალებთან, სააღრიცხვო ჟურნალებთან, პორტფოლიოებთან მუშაობა37
- 2 - სამუშაო ფურცელი 10: თანამშრომლობაზე დაფუძნებული სწავლება და წყვილებში მუშაობის შემოწმება
- 2 - სამუშაო ფურცელი 11: დემოკრატიული მოქალაქეობისა და ადამიანის უფლებათა შესახებ სწავლების შეფასება სკოლებში
- 2 - სამუშაო ფურცელი 12: დემოკრატიული მოქალაქეობისა და ადამიანის უფლებათა შესახებ სწავლების ხარისხის მაჩვენებლები სკოლებში
- 2 - სამუშაო ფურცელი 13: დემოკრატიული მოქალაქეობისა და ადამიანის უფლებათა შესახებ სწავლების ძირითადი პრინციპები
- 2 - სამუშაო ფურცელი 14: სკოლების თვითშეფასებასთან დაკავშირებული ინსტრუქციები
- 2 - სამუშაო ფურცელი 15: სხვადასხვა დაინტერესებულ მხარეთა ჩართვა სკოლებში დემოკრატიული მოქალაქეობისა და ადამიანის უფლებათა შესახებ სწავლების შეფასების პროცესში
- 2 - სამუშაო ფურცელი 16: სკოლების მმართველობა და მართვა46
- 2 - სამუშაო ფურცელი 17: აქცენტი სკოლების დემოკრატიულ მმართველობაზე
- 2 - სამუშაო ფურცელი 18: როგორ უნდა ვაწარმოოთ ანალიზი და როგორ განვმარტოთ დემოკრატიული მოქალაქეობისა და ადამიანის უფლებათა შესახებ სწავლების შეფასების შედეგები
- ნაწილი 3 - დემოკრატიისა და ადამიანის უფლებათა სწავლებისა და სწავლის ინსტრუმენტები
- თავი 1 - ინსტრუმენტების ჩამონათვალი მასწავლებლებისათვის
- ინსტრუმენტი 1: ამოცანაზე დაფუძნებული სწავლა
- 1. წინასიტყვაობა
- ინსტრუმენტი 2: თანამშრომლობაზე დაფუძნებული სწავლა
- ინსტრუმენტი 3: საერთო საკლასო სხდომის თავმჯდომარეობა (დისკუსია და კრიტიკული აზროვნება) დემოკრატიული მოქალაქეობისა და ადამიანის უფლებათა შესახებ სწავლების გაკვეთილებზე
- ინსტრუმენტი 4: ინტერვიუ ექსპერტთან - ინფორმაციის შეგროვების გზები და ხერხები
- ინსტრუმენტი 5: კომპეტენციაზე დაფუძნებული სწავლების მიზნების განსაზღვრა47
- თავი 2 - ინსტრუმენტების ჩამონათვალი მოსწავლეებისათვის
- 1. წინასიტყვაობა
- ინსტრუმენტი 1: სამუშაო ფურცელი მოსწავლეებისათვის, სწავლის განრიგის დასაგეგმად
- ინსტრუმენტი 2: სამუშაო ფურცელი მოსწავლეებისათვის, მიღებული ცოდნის შესაფასებლად
- ინსტრუმენტი 3: სამუშაო ფურცელი მოსწავლეებისათვის, მიღწევების შესაფასებლად
- ინსტრუმენტი 4: კვლევის წარმოება ბიბლიოთეკებში
- ინსტრუმენტი 5: კვლევის წარმოება ინტერნეტის გამოყენებით
- ინსტრუმენტი 6: ინტერვიუებისა და გამოკითხვების წარმართვა
- ინსტრუმენტი 7: სურათებისა და გამოსახულებების ინტერპრეტირება
- ინსტრუმენტი 8: გეგმის მომზადება
- ინსტრუმენტი 9: პოსტერის შექმნა
- ინსტრუმენტი 10: გამოფენის მოწყობა
- ინსტრუმენტი 11: პრეზენტაციების მომზადება და გაკეთება
- ინსტრუმენტი 12: პრეზენტაციის მომზადება სლაიდების ან PowerPoint-ის გამოყენებით
- ინსტრუმენტი 13: საგაზეთო სტატიის მომზადება
- ინსტრუმენტი 14: წარმოდგენის დადგმა
- ინსტრუმენტი 15: დებატების წარმოება
- ვიზრდებით დემოკრატიულ საზოგადოებაში (II)
- შესავალი
- თავი 2: მრავალფეროვნება და პლურალიზმი - ევროპა ჩემი სახლია
- თავი 1: ინდივიდუალობა - მე და საზოგადოება, რომელსაც ვეკუთვნი
- თავი 3: თანასწორობა - უმცირესობები და უმრავლესობა
- თავი 4: კონფლიქტი - წესები კონფლიქტების მოგვარებაში გვეხმარება
- თავი 5: წესები და კანონი - თანაცხოვრების საფუძველი
- თავი 6: ძალაუფლება და ხელისუფლება - მე ვწყვეტ ყველაფერს! არის კი ეს ასე?
- თავი 7: პასუხისმგებლობა - მე ბუნების დამცველი ვხდები ... ჩემი სკოლა მონაწილეობს!
- თავი 8: უფლებები და თავისუფლება - ჩემი უფლებები - შენი უფლებები
- თავი 9: მედია - მედია პრაქტიკაში: გავაკეთებდი, რომ შემეძლოს
- სახელმძღვანელო მოსწავლეებისათვის
- I. სამუშაო ფურცლები მოსწავლეებისათვის (ნაკრები) - შესავალი
- სამუშაო ფურცელი მოსწავლეებისათვის, თავი 1, გაკვეთილი 1: „მე მომწონს და მე არ მომწონს“ - ცხრილი
- სამუშაო ფურცელი მოსწავლეებისათვის, თავი 1, გაკვეთილები 2 და 3: გერბი - მოდელი
- სამუშაო ფურცელი მოსწავლეებისათვის, თავი 1, გაკვეთილი 4: სამსაფეხურიანი დისკუსია
- სამუშაო ფურცელი მოსწავლეებისათვის, თავი 2, გაკვეთილი 1: ევროპის რუკა (გადაიღეთ A3 ფორმატის ფურცელზე)
- სამუშაო ფურცელი მოსწავლეებისათვის, თავი 2, გაკვეთილი 1: ევროპის ქვეყნები და დედაქალაქები
- სამუშაო ფურცელი მოსწავლეებისათვის, თავი 2, გაკვეთილი 1: ევროპის ქვეყნების სახელმწიფო დროშები
- სამუშაო ფურცელი მოსწავლეებისათვის, თავი 2, გაკვეთილი 1: ევროპის მდინარეები
- სამუშაო ფურცელი მოსწავლეებისათვის, თავი 2, გაკვეთილი 1: ევროპის მთები და რელიეფი
- სამუშაო ფურცელი მოსწავლეებისათვის, თავი 2, გაკვეთილები 2 და 3: ქვეყნის დახასიათება
- სამუშაო ფურცელი მოსწავლეებისათვის, თავი 3, გაკვეთილი 2: ცხრილი ჩანიშვნების გასაკეთებლად
- სამუშაო ფურცელი მოსწავლეებისათვის, თავი 3, გაკვეთილი 3: სტატისტიკურ მონაცემთა ცხრილი
- სამუშაო ფურცელი მოსწავლეებისათვის, თავი 3, გაკვეთილი 4: ბარათები სიტყვებითა და შეფასების სიმბოლოებით
- სამუშაო ფურცელი მოსწავლეებისათვის, თავი 4, გაკვეთილი 1: ჩვენი პრობლემა - ჩემი პრობლემა
- სამუშაო ფურცელი მოსწავლეებისათვის, თავი 4, გაკვეთილი 3: ბარათები კენჭისყრაში მონაწილეობისათვის
- სამუშაო ფურცელი მოსწავლეებისათვის, თავი 5, გაკვეთილი 1: უფლებები, პასუხისმგებლობები და წესები ჩვენს სკოლაში
- სამუშაო ფურცელი მოსწავლეებისათვის, თავი 5, გაკვეთილი 3: ბარათები კენჭისყრაში მონაწილეობისათვის
- სამუშაო ფურცელი მოსწავლეებისათვის, თავი 5, გაკვეთილი 4: კარგი წესების კრიტერიუმები
- სამუშაო ფურცელი მოსწავლეებისათვის, თავი 6, გაკვეთილი 1: სუპერგმირი?
- სამუშაო ფურცელი მოსწავლეებისათვის, თავი 6, გაკვეთილი 2: პოლიტიკური წარმომადგენლობის სქემა
- სამუშაო ფურცელი მოსწავლეებისათვის, თავი 6, გაკვეთილი 3: ინფორმაცია არჩევნების შესახებ
- სამუშაო ფურცელი მოსწავლეებისათვის, თავი 7, გაკვეთილი 1: პასუხისმგებლობას ვიღებ... რაზე?
- სამუშაო ფურცელი მოსწავლეებისათვის, თავი 7, გაკვეთილი 4: ვის რა პასუხისმგებლობა აკისრია
- სამუშაო ფურცელი მოსწავლეებისათვის, თავი 8, გაკვეთილი 1: ვასხვავებთ „სურვილებს“ „საჭიროებებისაგან“
- სამუშაო ფურცელი მოსწავლეებისათვის, თავი 8, გაკვეთილი 2: ადამიანის უფლებები: ჩამონათვალი უფლებებისა და საჭიროებების შედარებისათვის
- სამუშაო ფურცელი მოსწავლეებისათვის, თავი 8, გაკვეთილი 3: კვლევა ადამიანის უფლებების შესახებ
- სამუშაო ფურცელი მოსწავლეებისათვის, თავი 9, გაკვეთილი 1: საპრეზენტაციო ბარათები მედიასაშუალების აღწერისათვის
- II. დამხმარე ინსტრუმენტები მოსწავლეებისათვის (ნაკრები) შესავალი
- 1. კვლევის წარმოება ბიბლიოთეკებში
- 2. კვლევის წარმოება ინტერნეტის გამოყენებით
- 3. ინტერვიუებისა და გამოკითხვების წარმართვა
- 4. სურათებისა და გამოსახულებების ინტერპრეტირება
- 5. წარმოსახვითი გეგმის მომზადება
- 6. პოსტერის შექმნა
- 7. გამოფენის მოწყობა
- 8. პრეზენტაციების მომზადება და გაკეთება
- 9. პრეზენტაციის მომზადება სლაიდების ან PowerPoint-ის გამოყენებით
- 10. საგაზეთო სტატიის მომზადება
- 11. წარმოდგენის გამართვა
- 12. დებატების წარმოება
- ცხოვრება დემოკრატიულ საზოგადოებაში (III)
- შესავალი
- პირველი ნაწილი: პიროვნება და თემი
- თავი 1: სტერეოტიპები და ცრურწმენები
- გაკვეთილი 1: როგორ ხედავენ პიროვნებას სხვები
- გაკვეთილი 2: როგორ შეიძლება განსხვავებულად დავახასიათოთ პიროვნება ...
- გაკვეთილი 3: სტერეოტიპები და ცრურწმენები
- გაკვეთილი 4: სტერეოტიპები ჩემ შესახებ!
- მოსწავლის სამუშაო ფურცელი 1.1: (ჯგუფი 1) როლების გათამაშება
- მოსწავლის სამუშაო ფურცელი 1.1: (ჯგუფი 2) როლების გათამაშება
- მოსწავლის სამუშაო ფურცელი 1.1: (ჯგუფი 3) როლების გათამაშება
- დამხმარე მასალა მასწავლებლისათვის: სტერეოტიპები და ცრურწმენები
- მოსწავლის სამუშაო ფურცელი 1.2: როგორ აღვიქვამთ საკუთარ თავს? როგორ აღგვიქვამენ სხვები?
- თავი 2: თანასწორობა
- გაკვეთილი 1: მსგავსებები და განსხვავებები
- გაკვეთილი 2: ვესნას ამბავი
- გაკვეთილი 3: ქალისა და მამაკაცის თანასწორობა
- გაკვეთილი 4: სოციალური სამართლიანობა
- მოსწავლის სამუშაო ფურცელი 2.1: ვესნას ამბავი
- მოსწავლის სამუშაო ფურცელი 2.2: მამაკაცები და ქალები: მოთხრობა
- მოსწავლის სამუშაო ფურცელი 2.3: გემის ჩაძირვა
- თავი 3: მრავალფეროვნება და პლურალიზმი
- გაკვეთილი 1: როგორ შეიძლება ადამიანებმა ერთად იცხოვრონ?
- გაკვეთილი 2: რატომ არსებობს ადამიანებს შორის უთანხმოება?
- გაკვეთილი 3: რითი განსხვავდებიან ადამიანები ერთმანეთისაგან?
- გაკვეთილი 4: რატომაა მნიშვნელოვანი ადამიანის უფლებები?
- მოსწავლის სამუშაო ფურცელი 3.1: სკოლა ტყის პირას
- მოსწავლის სამუშაო ფურცელი 3.2: კოლეჯი ყველასთვისაა
- მოსწავლის სამუშაო ფურცელი 3.3: კოლეჯის დასახმარებლად
- მოსწავლის სამუშაო ფურცელი 3.4: კუნძულის მაცხოვრებლები და ახალმოსულნი (ბარათები როლების გათამაშებისათვის)
- მოსწავლის სამუშაო ფურცელი 3.5: სიტუაციის ამსახველი ბარათები: კუნძულის მაცხოვრებლები
- მოსწავლის სამუშაო ფურცელი 3.6: ადამიანის უფლებათა ძირითადი კომპონენტების ნუსხა18
- თავი 4: კონფლიქტი
- გაკვეთილი 1: კონფლიქტის გადაჭრა
- გაკვეთილი 2: ექვსეტაპიანი მიდგომის გამოყენება
- გაკვეთილი 3: ურთიერთწინააღმდეგობრიობა ადამიანის უფლებებში
- გაკვეთილი 4: ძალის გამოყნება
- დამხმარე მასალა მასწავლებლისათვის: საერთაშორისო ჰუმანიტარული სამართალი
- მოსწავლის სამუშაო ფურცელი 4.1: კონფლიქტის გადაჭრის ექვსეტაპიანი მიდგომა
- მოსწავლის სამუშაო ფურცელი 4.2: კონფლიქტების მაგალითები
- მოსწავლის სამუშაო ფურცელი 4.3: ურთიერთწინააღმდეგობრიობა ადამიანის უფლებებში: ხუთი შემთხვევა
- მოსწავლის სამუშაო ფურცელი 4.4: დასაშვებია თუ არა ძალადობა ზოგ შემთხვევაში?
- მეორე ნაწილი: პასუხისმგებლობის აღება
- თავი 5: უფლებები, თავისუფლებები და პასუხისმგებლობები
- გაკვეთილი 1: სურვილები, ძირითადი საჭიროებები, ადამიანური ღირსება და ადამიანის უფლებები
- გაკვეთილი 2: ადამიანის უფლებათა დარღვევის შემთხვევების იდენტიფიცირება
- გაკვეთილი 3: უფლებები და პასუხისმგებლობები
- გაკვეთილი 4: ადამიანის უფლებები: ტესტი
- მოსწავლის სამუშაო ფურცელი 5.1: სურვილები, საჭიროებები და უფლებები
- მოსწავლის სამუშაო ფურცელი 5.2: ადამიანის უფლებათა ნუსხა
- მოსწავლის სამუშაო ფურცელი 5.3: ადამიანის უფლებათა დარღვევის შემთხვევები
- მოსწავლის სამუშაო ფურცელი 5.4: უფლებები და პასუხისმგებლობები
- მოსწავლის სამუშაო ფურცელი 5.5: ადამიანის უფლებების ტესტი
- დამხმარე მასალა მასწავლებლისათვის
- თავი 6: პასუხისმგებლობა
- გაკვეთილი 1: პასუხისმგებლობები ოჯახში
- გაკვეთილი 2: რატომ უნდა ემორჩილებოდნენ ადამიანები კანონებს?
- გაკვეთილი 3: ეს ვისი პრობლემაა?
- გაკვეთილი 4: რატომ იქცევა ადამიანი აქტიურ მოქალაქედ?
- მოსწავლის სამუშაო ფურცელი 6.1: მილანი ირჩევს
- მოსწავლის სამუშაო ფურცელი 6.2: შმიტის დილემა
- მოსწავლის სამუშაო ფურცელი 6.3: კონტროლს ვკარგავთ!
- მოსწავლის სამუშაო ფურცელი 6.4: ბარათების დალაგება: ელენა სანტიჩის ცხოვრება
- მესამე ნაწილი: მონაწილეობა
- მეოთხე ნაწილი - ძალაუფლება და უფლებამოსილება
- თავი 8: წესები და კანონები
- გაკვეთილი 1: კარგი კანონი - ცუდი კანონი
- გაკვეთილი 2: რა ასაკში?
- გაკვეთილი 3: თქვენ ხართ კანონმდებელი
- გაკვეთილი 4: მტკიცებულებები
- მოსწავლის სამუშაო ფურცელი 8.1: კითხვარი: რა ასაკიდან
- მოსწავლის სამუშაო ფურცელი 8.2: სადისკუსიო ბარათები
- 8.1 დამხმარე მასალა მასწავლებლისათვის: ინტეგრაცია კრიმინალად აღიარებისა და დასჯის ნაცვლად
- 8.2 დამხმარე მასალა მასწავლებლისათვის: ბავშვთა უფლებების კონვენცია
- თავი 9: მთავრობა და პოლიტიკა
- მონაწილეობა დემოკრატიულ საზოგადოებაში (IV)
- შესავალი
- სწავლება დემოკრატიული მოქალაქეობისა და ადამიანის უფლებათა შესახებ, ინტერაქტიული, კონსტრუქტივისტული სწავლა
- ნაწილი 1: მონაწილეობა საზოგადოებაში
- თავი 1: ინდივიდუალობა
- გაკვეთილი 1: შეხედულებები საკუთარ არჩევანზე და იდენტობაზე
- გაკვეთილი 2: წარსულის გადახედვა: რომელმა გადაწყვეტილებამ მომიყვანა აქამდე?
- გაკვეთილი 3: მომავლის განჭვრეტა: სამი არჩევანი, რომელიც განსაზღვრავს ჩვენს მომავალ ცხოვრებას
- გაკვეთილი 4: რომელი სამსახური შემეფერება?
- მასალა მასწავლებლებისთვის 1.1: ციტატები არჩევანსა და ინდივიდუალობაზე
- მასალა მასწავლებლებისთვის 1.2: ბარათები, სამუშაო ადგილის მითითებით
- თავი 1.3: საბაზისო ინფორმაცია მასწავლებლებისთვის
- თავი 2: პასუხისმგებლობა
- გაკვეთილი 1: წესის დარღვევა თუ მეგობრის დაკარგვის რისკი?
- გაკვეთილი 2 და 3: რას გააკეთებდი?
- გაკვეთილი 4: რა არის ჩვენი საერთო ღირებულებები?
- მასალა მასწავლებლებისთვის 2.1: როგორ გამოვიყენოთ დილემის ანალიზში დამხმარე საშუალება
- მასალა მასწავლებლებისთვის 2.2: ფლიპჩარტის ფორმა დილემური სიტუაციების შედარებისთვის (გაკვეთილი 4)
- მასალა მასწავლებლებისთვის 2.3: თავისუფლება და პასუხისმგებლობა – ლექციის სამი მოდული
- თავი 3: მრავალფეროვნება და პლურალიზმი
- გაკვეთილი 1: მე რომ პრეზიდენტი ვიყო...
- გაკვეთილი 2: რომელი მიზნების განხორციელება გვსურს?
- გაკვეთილი 3: რა არის საყოველთაო კეთილდღეობა?
- გაკვეთილი 4: ვმონაწილეობთ პლურალურ, დემოკრატიულ საზოგადოებაში
- მასალა მასწავლებლებისთვის 3ა: ოთხი ძირითადი პოლიტიკური ხედვა
- მასალა მასწავლებლებისთვის 3ბ: ლექცია: რა არის საყოველთაო კეთილდღეობა?
- მასალა მასწავლებლებისთვის 3გ: რჩევები შემდგომი დავალებებისთვის
- ნაწილი 2 - მონაწილეობა პოლიტიკაში: კონფლიქტის მოგვარება, პრობლემის გადაჭრა
- თავი 4: კონფლიქტი
- გაკვეთილი 1: თევზჭერის თამაში (1)
- გაკვეთილი 2: თევზჭერის თამაში (2)
- გაკვეთილი 3: როგორ დავიჭიროთ „რაც შეიძლება მეტი თევზი“?
- გაკვეთილი 4: როგორ უზრუნველვყოთ მდგრადი განვითარება?
- მასალა მასწავლებლებისთვის 4.1: თევზჭერის თამაში: ფურცელი თამაშის მონაწილეთათვის ჩანაწერების გასაკეთებლად
- მასალა მასწავლებლებისთვის (თამაშის მენეჯერი) 4.2: რეპროდუქციის ცხრილი: თევზის პოპულაციის აღდგენა (ტონებში)
- მასალა მასწავლებლებისთვის 4.3: თევზჭერის თამაში: ცხრილი ჩანაწერების გასაკეთებლად
- მასალა მასწავლებლებისთვის 4.4: თევზჭერის თამაში: თევზის მარაგისა და მთლიანი ნადავლის დიაგრამა
- მასალა მასწავლებლებისთვის 4.5: საშინაო დავალების ინსტრუქცია (მოსწავლეებისთვის დასარიგებელი ფურცლები)
- თავი 4.5: მასალა მასწავლებლებისთვის - საკითხავი მასალა თევზჭერის თამაშისთვის
- თავი 5: წესები და კანონი
- თავი 6: მთავრობა და პოლიტიკა
- გაკვეთილი 1: „ჩვენს უმთავრეს პრობლემას წარმოადგენს...“
- გაკვეთილი 2: პოლიტიკა – როგორ აგვარებს დემოკრატიული საზოგადოება მის წინაშე მდგარ პრობლემებს
- გაკვეთილი 3: პოლიტიკური ციკლის მოდელის გამოყენება
- გაკვეთილი 4: როგორ მივიღოთ მონაწილეობა?
- გაკვეთილი 5: შემაჯამებელი სხდომა (არასავალდებულო)
- მასალა მასწავლებლებისთვის 6.1 პოლიტიკური ციკლის მოდელის ილუსტრირება – როგორ შეგვიძლია შევამციროთ ავტოსაგზაო შემთხვევათა რაოდენობა?
- მასალა მასწავლებლებისთვის 6.2: ძირითადი ინფორმაცია პოლიტიკური ციკლის მოდელის შესახებ
- თავი 7: თანასწორობა
- ნაწილი 3: მონაწილეობა პოლიტიკაში: მონაწილეობა კომუნიკაციის საშუალებით
- თავი 8: თავისუფლება
- გაკვეთილი 1: რომელი საკითხებია ჩვენთვის საინტერესო?
- გაკვეთილი 2: მზადება დებატებისთვის
- გაკვეთილი 3: ვმონაწილეობთ დებატებში – ვიღებთ გადაწყვეტილებას – ვაკეთებთ მოხსენებას
- გაკვეთილი 4: დებატები – სხვადასხვა პერსპექტივა
- მასალა მასწავლებლებისთვის 8.1: რატომ არის თავისუფლება დამოკიდებული წესებისა და კანონების ჩარჩოებზე
- თავი 9: მედია
- სახელმძღვანელო მოსწავლეებისთვის
- მასალა მოსწავლეებისთვის 1.1: რომელმა არჩევანმა იქონია გავლენა ჩემზე, როგორც ისეთი პიროვნების ჩამოყალიბებაზე, როგორიც დღეს ვარ – და ვინ გააკეთა ეს არჩევანი?
- მასალა მოსწავლეებისთვის 1.2: სამი არჩევანი, რომელიც განსაზღვრავს ჩვენ მომავალს
- მასალა მოსწავლეებისთვის 1.3: სამუშაოს არჩევის ჩემი კრიტერიუმები
- მასალა მოსწავლეებისთვის 1.4: კითხვარი: სამუშაოს შესწავლა სპეციალისტის გამოცდილებაზე დაკვირვებით
- მასალა მოსწავლეებისთვის 2.1: დილემის ცნება
- მასალა მოსწავლეებისთვის 2.2: დილემის ანალიზისა და გადაჭრის საშუალებები
- მასალა მოსწავლეებისთვის 2.3: რა გადაწყვეტილებას მიიღებ? დილემის მაგალითები
- მასალა მოსწავლეებისთვის 2.4: განვიხილავთ დილემას და ვაკეთებთ ჩანაწერებს (მასალა მოსწავლეებისთვის 2.3–ზე დაყრდნობით)
- მასალა მოსწავლეებისთვის 2.5: ადამიანის უფლებათა საყოველთაო დეკლარაცია (1948 წლის 10 დეკემბერი)
- მასალა მოსწავლეებისთვის 2.6: ადამიანის უფლებათა და ძირითად თავისუფლებათა დაცვის კონვეცია (ადამიანის უფლებათა ევროპული კონვენცია), შესწორებული მე–11 ოქმით, ოქმები 1, 4, 6 (ამონარიდები)
- მასალა მოსწავლეებისთვის 3.1: თავი 3 „მრავალფეროვნება და პლურალიზმი“ გეგმა
- მასალა მოსწავლეებისთვის 3.2: ვმონაწილეობთ დემოკრატიულ საზოგადოებაში – ძირითადი წესები და პრინციპები
- მასალა მოსწავლეებისთვის 3.3: პოლიტიკური პარტიის დაფუძნება
- მასალა მოსწავლეებისთვის 3.4: როგორ უმკლავდება დემოკრატიული პოლიტიკური სისტემა მრავალფეროვნებასა და პლურალიზმს?
- მასალა მოსწავლეებისთვის 3.5: საყოველთაო კეთილდღეობის ცნება: დემოკრატიისა და დიქტატურის განმასხვავებელი ნიშანი
- მასალა მოსწავლეებისთვის 3.6: სოციალური წინააღმდეგობებისა და პოლიტიკური პარტიების სქემა
- მასალა მოსწავლეებისთვის 4.1: მაგალითი: კონფლიქტი მეთევზეთა საზოგადოებაში
- მასალა მოსწავლეებისთვის 4.2: მდგრადი განვითარების მიზნების მოდელი
- მასალა მოსწავლეებისთვის 4.3: მდგრადი განვითარების მოდელს ვარგებთ თევზჭერის თამაშს: როგორ დავიჭიროთ „რაც შეიძლება მეტი თევზი“?
- მასალა მოსწავლეებისთვის 4.4: რა არის ოპტიმალური ბალანსი თევზის რეპროდუქციასა და თეზჭერას შორის
- მასალა მოსწავლეებისთვის 5.1: წესების სისტემის შემუშავების შესახებ კონფერენციისთვის მზადება
- მასალა მოსწავლეებისთვის 5.2: ინსტიტუციურ სტრუქტურაში გასათვალისწინებელი ძირითადი საკითხები
- მასალა მოსწავლეებისთვის 5.3: წესების სისტემათა შედარება
- მასალა მოსწავლეებისთვის 5.4: პროცედურები კონფერენციისთვის – ვერსიის პროექტი
- მასალა მოსწავლეებისთვის 5.5: დასკვნა: რას გვასწავლის ეს თამაშები?
- მასალა მოსწავლეებისთვის 5.6: თავი 4 და 5, შეჯამება
- მასალა მოსწავლეებისთვის 6.1: პოლიტიკური ციკლის მოდელი: პოლიტიკა, როგორც საზოგადოებაში არსებული პრობლემის გადაჭრის პროცესი
- მასალა მოსწავლეებისთვის 6.2: პოლიტიკური ციკლი – პოლიტიკური გადაწყვეტილების მიღების პროცესზე დაკვირვებისა და მისი შესწავლის საშუალება
- მასალა მოსწავლეებისთვის 6.3: თავი „მთავრობა და პოლიტიკა“ შეჯამება
- მასალა მოსწავლეებისთვის 7.1: მაჟორიტარული წესი – უმცირესობისათვის უსამართლოა? მაგალითი
- მასალა მოსწავლეებისთვის 7.2: როგორ ზრუნავს დემოკრატია უმცირესობის დაცვაზე?
- მასალა მოსწავლეებისთვის 7.3: ამოცანა: სპორტული კლუბისთვის წესების შემუშავება
- მასალა მოსწავლეებისთვის 7.4: პრეზენტაციის შესახებ ჩანაწერების გაკეთება: მიკროსაზოგადოების წესდების პროექტი
- მასალა მოსწავლეებისთვის 8.1: რჩევები განსახილველ საკითხთან დაკავშირებით
- მასალა მოსწავლეებისთვის 8.2: დებატებში მონაწილეობის წესები
- მასალა მოსწავლეებისთვის 8.3: გეგმის ბლანკი დებატებში მონაწილე გუნდებისთვის
- მასალა მოსწავლეებისთვის 8.4: გეგმის ბლანკი თავმჯდომარეებისთვის
- მასალა მოსწავლეებისთვის 8.5: ბლანკი აუდიტორიისთვის ჩანაწერების გასაკეთებლად
- მასალა მოსწავლეებისთვის 8.6: სამუშაო ფურცელი ახალი ამბების შესახებ სტატიის დასაწერად
- მასალა მოსწავლეებისთვის 9.1: კედლის გაზეთის შექმნა – ვაკეთებთ არჩევანს
- მასალა მოსწავლეებისთვის 9.2: რჩევები კედლის გაზეთის გამოცემისთვის
- მასალა მოსწავლეებისთვის 9.3: რჩევები – როგორ დავწეროთ კარგი სტატია
- ბავშვთა უფლებების კვლევა (V)
- შესავალი: რას გვთავაზობს ცხრა თავი (1– 9 კლასი)
- ნაწილი I: საგაკვეთილო გეგმები
- თავი 1 (დაწყებითი სკოლა, 1 კლასი) - მე მაქვს სახელი - ჩვენ გვაქვს სკოლა
- თავი 2 ( დაწყებითი სკოლა, 2 კლასი) - სახელი უფრო მეტია, ვიდრე მხოლოდ ასოები!
- თავი 3 ( დაწყებითი სკოლა, 3 კლასი) - ჩვენ ჯადოქრები ვართ!
- თავი 4 (დაწყებითი სკოლა, 4 კლასი) - ჩვენი უფლებები - ჩვენი საგანძური
- თავი 5 (დაწყებითი სკოლა, 5 კლასი) - ჩვენ ვქმნით წესებს ჩვენი კლასისათვის
- თავი 6 (დაწყებითი სკოლა, 6 კლასი) - ბავშვთა უფლებები: ხელოვნების ნიმუში!
- თავი 7 (დაწყებითი სკოლა, 7კლასი) - ის რაც მე მინდა, იგივეა, რაც ის, რაც მე მჭირდება?
- თავი 8 (დაწყებითი სკოლა, 8 კლასი) ბავშვთა უფლებები - საფუძვლიანად შესწავლილი
- თავი 9 (დაწყებითი სკოლა, 9კლასი) - რატომ უნდა დავემორჩილოთ წესებს?
- ნაწილი II: ძირითადი ინფორმაცია
- 1.ზოგიერთი ხშირად დასმული შეკითხვა ბავშვის უფლებების შესახებ გაერთიანებული ერების ორგანიზაციის კონვენციასთან დაკავშირებით
- 2. ბავშვთა უფლებები - ადამიანის უფლებათა დაცვის პროცესის ნაწილი
- 3. როგორ შეიქმნა ბავშვთა უფლებები
- 4. ბავშვის უფლებები: პრაქტიკაში გამოცდა, სიღრმისეულად გაცნობა და დანერგვა
- 5. პედაგოგიური მიდგომა: სწავლა მაგალითებით
- 6. ამოცანაზე დაფუძნებული სწავლება: თანმდევი სწავლა
- 7. ბავშვთა უფლებების სწავლება: ძირითადი კითხვები, რომლითაც უნდა ვიხელმძღვანელოთ სწავლების მეთოდების შერჩევისას
- 8. „ეს იმას ნიშნავს, რომ მე მაქვს უფლება, ვისარგებლო დასვენებით, ხომ?“ - ბავშვთა უფლებები საკლასო ოთახში
- ნაწილი 3: დოკუმენტები და სასწავლო მასალები
- დემოკრატიის სწავლება (VI)
- შესავალი
- თავი 1 – საკლასო გარემოს შექმნა
- თავი 2 – ღირებულებების განსაზღვრა
- თავი 3 – ადამიანის უფლებების გაცნობა
- თავი 4 – როგორ აღვიქვამთ გარშემომყოფებს
- სავარჯიშო 4.1. – ყველა განსხვავებულია, ყველა თანასწორია
- სავარჯიშო 4.2. – განსხვავება
- სავარჯიშო 4.3. – ტყუილი თუ მართალი
- სავარჯიშო 4.4. – პირველი შთაბეჭდილება
- სავარჯიშო 4.5. – ყველას გვაქვს ცრურწმენები
- სავარჯიშო 4.6. – ჩვენ ყველანი თანასწორნი ვართ, მაგრამ ზოგნი უფრო მეტად
- სავარჯიშო 4.7. – ტურისტები
- სავარჯიშო 4.8. – ვთამაშობთ ლოტოს: „თითოეული ადამიანი სამყაროს ნაწილია“
- თავი 5 – სამართლიანობის აღსრულება
- თავი 6 – პოლიტიკური ფილოსოფიის გაცნობა
- თავი 7 – მონაწილეობა პოლიტიკაში
- სავარჯიშო 7.1. – სიჩუმის კედელი
- სავარჯიშო 7.2. – ჩემი მოსაზრებები დიქტატურაზე
- სავარჯიშო 7.3. – კითხვარი ცვლილებისადმი დამოკიდებულების შესახებ
- სავარჯიშო 7.4. – დაგეგმარების პროექტი6
- სავარჯიშო 7.5. – ჩვენ და მსოფლიო
- სავარჯიშო 7.6. – უნდა მივიღოთ მონაწილეობა პოლიტიკაში?
- სავარჯიშო 7.7. – რა გავლენას ახდენს მთავრობა ჩვენს ცხოვრებაზე?
- სავარჯიშო 7.8. – დემოკრატიულ საზოგადოებაში მონაწილეობის გზები
- სავარჯიშო 7.9. – პოლიტიკური ციკლი
- თავი 8 – კონფლიქტის მოგვარება
- სავარჯიშო 8.1. – მოგება-მოგება პრინციპი
- სავარჯიშო 8.2. – სტრუქტურული მიდგომა კონფლიქტის მოგვარებისადმი
- სავარჯიშო 8.3. – ოჯახური და წყვილებს შორის კონფლიქტი
- სავარჯიშო 8.4. – გონებრივი იერიში კონფლიქტსა და მშვიდობაზე
- სავარჯიშო 8.5. – ქანდაკებები
- სავარჯიშო 8.6. – სასჯელი კონფლიქტის პოზიტიური მოგვარების წინააღმდეგ
- სავარჯიშო 8.7. – უმცირესობები
- სავარჯიშო 8.8. – ომისა და მშვიდობის სურათები
- ილუსტრაციები